n-tosch top
SSL 82E01 82E241
2007.12.31
写真の基板は初期のSSL4000Eに入っていた物で銀座のスタジオから購入したモジュール
についていました。OPアンプの数は9個で入手した配線図にはT82001として記載されて
います。その後同じくjennsennタイプを入手したのですがこれはOPアンプが8個で基板に
もレジストが塗ってありませんでした。この8個タイプの物はある業者が配線図付きで
1万円で売っていたとの事で購入者が配線図と一緒に見せてくれました。今回マイクア
ンプ部分だけですが簡単な配線図を作りました。
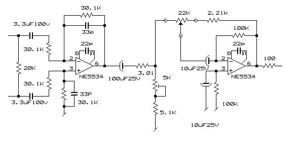
手元にあった配線図は右側のものでOPアンプが9個で構成されておりこれをHA-S001として
販売を始めたのですが後日入手した基板には82E241と印刷されていて非常に驚きました。
しかし回路はほとんど一緒で部品番号が一部違う程度でした。241といえばEQ基板の82E2
42の一つ手前ですので4000Eではだいぶ後期になるような気がします。しかしすぐにトラン
スレスの149になってしまったのはなぜかと疑問を持ち、私なりに考えて見ました。149
は非常にバランスの取れたマイクアンプだと思います。でもJENSENNタイプもすばらしいも
のです。しかし、ユーザーから見たら01も241も外側からわからず結局01タイプの評価が400
0Eのマイクアンプの評価になりますので241タイプのより149タイプに以降したのだと思いま
す。HA-S149とHA-S001を発売した当時に仙台のスタジオが両方とも購入して両方とも素晴ら
しいとの評価を下さいました。241はFB回路の低インピーダンス化及びドライブ能力の強化
を狙って改造されたように思います。当時私はQ/eightのOPアンプにはまっていたので迷う
ことなくOPアンプ9個タイプの001をトランスタイプとして発売したわけです。ですので本来
はHA-S241と吊前をつけなければいけなかったのかも知れませんが、HA-S001は初期のもの
はOPアンプ9個の001基板が使われています。

今回なぜHA-S001の改造バージョンの製造をしたかと言うとS-mixのtypeVIを作っていてinputト
ランスのTF10014でちょっと面白い結果が得られルンダールやジェンセンで試したらどうかと思
って実験を行いその結果で作ることになったのです。しっかりしたデーターを見るにはやはり
試作でなくしっかりしたケースに組み込む必要があります。
もう一つ捨てがたい回路が001のLINEアンプです。非常にシンプルな回路ですが二段目が非常にユニークです。
高域保証の33PFとかは使われていません。4000Eに共通したことですがE-24系列だけでなくE-96系列の抵抗も
使われています。マイクアンプのパッドでしたらわかるのですが他の部分でも多用されていますがとにかく
OPアンプを理想の形で使い少しでも良い特性を引き出そうとする意気込みを感じる事ができます。マイクア
ンプの初段はトランスの性能を引き出すために非反転回路がよく使われます。しかもFB回路に小さいコンデ
ンサーを使わずにつくるのですからたいしたものです。どの様にすると発振するかを実験すると非常に面白
いので皆さんぜひお試し下さい。上記の回路でもゲインの取り方で100Kに47PF程度を抱かせないとだめな事
もありました。またinputのフィルムコンデンサーがシーメンスでなくwimaの物が使われていて足がとれやす
いシーメンスに比べると好感が持てます。149などはシーメンスが使われています。(余談ですが、このシー
メンスは一時期オーディオ雑誌でもてはやされ秋葉原ではどこのお店でも扱っていましたが足が折れやすく
、両側に青の塗料が付きはじめてからは音の評価も落ちた記憶があります。)幸い小学生の頃から行っていた
お店がコンデンサーの入れ替え時に特売するので足の折れやすいタイプと青のタイプは結構在庫していました。
良い回路は部品の個性を反映する。
国内外の機材を見ていると色々な回路や部品を見る事ができます、ねじをはずして内部を見たときに
「良い音がしそうだなー《とか「堅そうだなー《とか感動や失望は非常に面白くそれらをまねて作っ
ているうちに力が付く気がします。良く質問されるのですが「どうに勉強すればアンプが作れるよう
になるのですか?《これに関しては楽器を練習するのと一緒だと思いますと答えます。製作事例を参
考にまったく同じに作れば同じものが作れますがそれ以外はやはり数をこなして楽器を練習するのと
同じ事だと思います。教則本を読んで練習して人に聞いてもらって上達するのと一緒ということです。
Tech_top